安徽省团企标保健用品评测中心
客观 · 公正 · 发展 · 时效
网站首页
关于我们
中心简介
申诉投诉
新闻资讯
中心动态
行业动态
相关知识
评测申请
评价标准
评价流程
证件样式
资料下载
企业查询
企业名称查询
评审文号查询
评优表先
年度优秀企业
年度名优产品
学术科研成果
政策法规
法规文件
产业政策
行业自律
专题交流
Evaluation Center
客观 公正 发展 时效
安徽省团企标保健用品评测中心
Evaluation Center
科学有效 以评促改 以评促建
Evaluation Center
恪守承诺 诚信经营 产业健康 有序发展
上一个
下一个
新闻资讯
News
中心动态
行业动态
相关知识
行业动态
您的位置:
首页
◇
新闻资讯
◇
行业动态
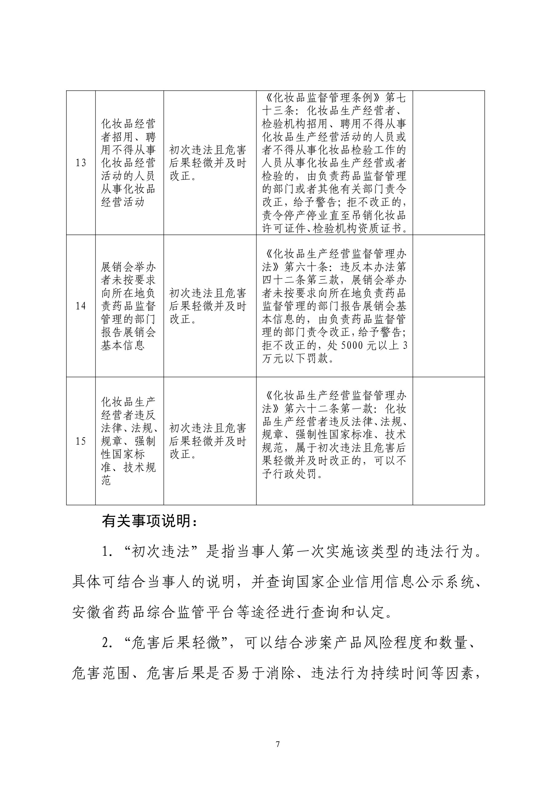
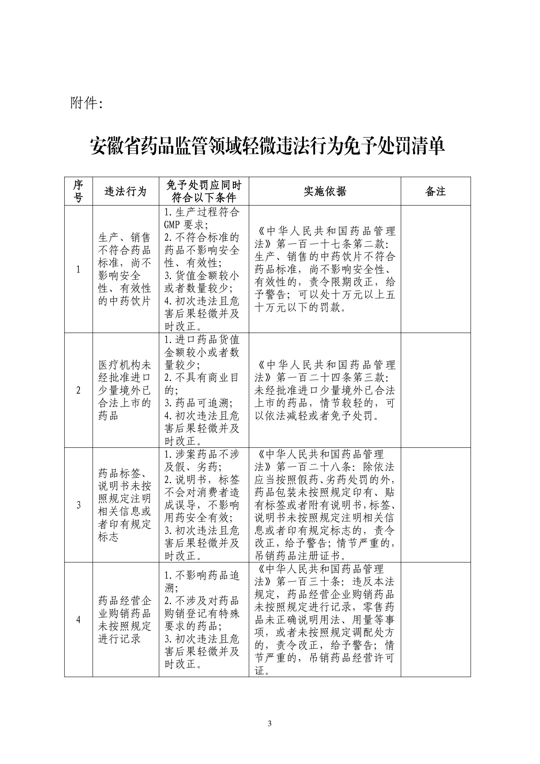
安徽省药品监督管理局关于印发安徽省药品监管领域轻微违法行为免予处罚清单的通知
发布时间:2024-08-20 10:08
管理员
浏览次数:
上一篇:
关于商请征集《安徽省药品监管领域轻微违法行为免予处罚清单》修订意见的函
下一篇:
行政执法监督条例